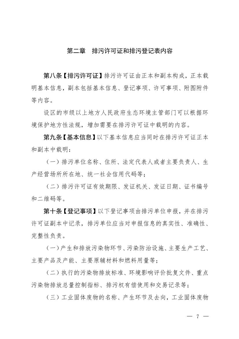
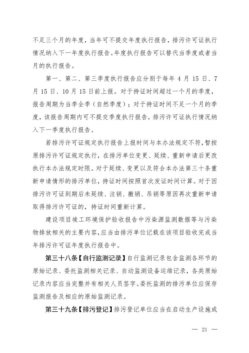
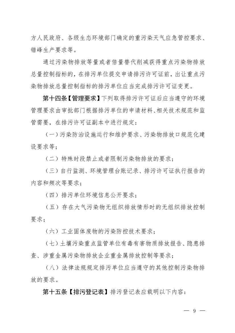
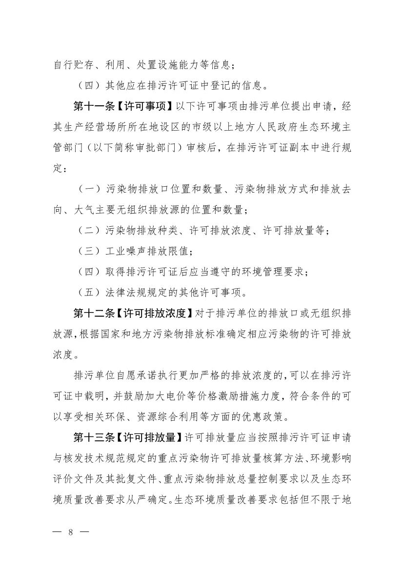
《排污许可管理办法》修订征求意见稿!

来源:生态环境部
文章附图

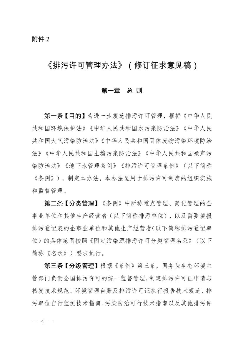
3月27日,生态环境部发布关于公开征求《排污许可管理办法》(修订征求意见稿)意见的函,本办法适用于排污许可制度的组织实施和监督管理。

关于公开征求《排污许可管理办法》(修订征求意见稿)意见的函

为贯彻落实《排污许可管理条例》《关于加强排污许可执法监管的指导意见》(环执法〔2022〕23号),推动全面实行排污许可制,我部组织修订《排污许可管理办法(试行)》,完成了修订征求意见稿。现公开征求意见(修订征求意见稿及修订说明可登录生态环境部网站.cn/“意见征集”栏目检索查阅)。

各机关团体、行业协会、企事业单位和个人均可提出意见和建议。有关意见请书面反馈生态环境部环境影响评价与排放管理司,电子版材料请同时发至联系人邮箱。征求意见截止时间为2023年4月24日。

联系人:生态环境部环境影响评价与排放管理司范东平

电话:(010)65646178

邮箱:mee.permit@mee.gov.cn

地址:北京市东城区东安门大街82号

邮政编码:100006

联系人:生态环境部环境工程评估中心吴鹏

电话:(010)84756761

邮箱:wupengouc@163.com

地址:北京市石景山区实兴大街15号

邮政编码:100041

生态环境部办公厅
2023年3月23日

(此件社会公开)

图片

图片

图片

图片

图片

图片

图片

图片

图片

图片

图片

图片

图片

图片

图片

图片

图片

图片

图片

图片

图片

图片

图片

图片

图片


中和碳(北京)有限公司

地址/Add:北京市西城区白云路1号白云大厦12层

电话/Tel:010-63318663

邮箱/Mail:nccc20220505@163.com