全球碳排放核算标准梳理

在双碳“1+N”政策体系指导下,为推进低碳标准体系建设,我国先后发布《建立健全碳达峰碳中和标准计量体系实施方案》、《碳达峰碳中和标准体系建设指南》等政策,提出建立碳排放量化子标准体系、碳减排技术子标准体系。


在此背景下,本文分析国内外碳核算标准体系、管控机制与发展趋势,指出后续标准化工作重点。从国际IPCC指南到国内行业标准的迭代,核算体系如何更科学、更透明?


碳排放核算标准体系


按照应用主体,碳排放核算标准分为政府主体及市场主体两个方面。


政府主体的碳排放主要通过统计数据进行核算,进一步可细分为国家层面、省级层面及城市层面等。


市场主体的碳排放主要基于企业行业数据,进一步可细分为组织层面、项目层面及产品层面等。


碳核算主要类别


碳管理标准体系一般包含核算及审查两部分,以温室气体报告及声明为主要输出物。


以ISO碳核算及审查相关标准总体框架为例,碳排放核算部分分为3个方面:分别针对企业、项目及产品,在审查方面提出了基础的审核规范以及针对审查团队和审核机构的要求,审查机构以及审查团队需承担审定(只针对项目)与核查(针对企业、项目、产品碳足迹)两个功能。

ISO系列核算核查标准框架


组织碳核算标准子体系


组织碳核算标准针对两个类型企业及项目:


一是控排企业,即生态环境部以碳排放权交易方式监管的重点排放单位,目前发电、钢铁、水泥、铝冶炼行业中年度温室气体排放量达到2.6万吨二氧化碳当量单位作为重点排放单位已纳入全国碳排放权交易市场管理。此外地方碳交易市场(北京、上海、重庆等9个)各自根据实际情况设立控排企业类型及纳入门槛,部分地方碳交易市场已将汽车生产企业纳入监管范围,标准核算范围一般限定在企业范围一排放。


对于控排企业,GB/T 32150《工业企业温室气体排放核算和报告通则》是我国企业碳核算标准体系的核心基础标准。该标准于2015年正式发布实施,旨在为工业企业及相关行业开展温室气体核算与报告提供总体原则和方法框架,GB/T 32150为各行业标准的制定提供了统一术语、核算方法和报告框架。在此基础上,GB/T 32151系列《温室气体排放核算与报告要求》形成了涵盖不同产业的“子标准集合”,每一部分对应一个具体行业。目前我国已经发布45项企业温室气体排放核算与报告国家标准(总计约51项已发布/批准中)这些标准涉及能源、工业、交通、农业、废弃物处理等多个主要排放领域,基本实现对重点行业全面覆盖。


与汽车及供应链相关的GB/T 32151系列标准


从汽车产业链来看,目前组织标准已涉及到锻造企业、废旧电池企业及钢铝、铜等绝大部分汽车主要原材料企业,但是目前尚未覆盖动力电池、整车生产企业及轮胎等汽车零部件企业。


生态环境部、国家气候战略中心等部门基于不同核算目的,发布了全国、区域、省级等不同范围的碳排放因子。


电网排放因子


二是减排企业及减排项目,主要通过政府示范类项目方式驱动企业减排,此类项目包含国家部委或地方部门开展的绿色或零碳示范,代表性的标准及示范项目有各地开展的零碳工厂、零碳园区试点等,主要通过政府补贴、绿色信贷等方式促进示范项目推广,部分标准核算范围已纳入范围一到范围三排放,实际试点过程中企业可以根据实际需求调整核算范围;减排项目一般指市场自愿性低碳推广措施,主要针对跨国企业、领先企业等自主开展碳减排的企业,核查边界涉及供应链上下游,部分标准包括范围一到范围三排放。


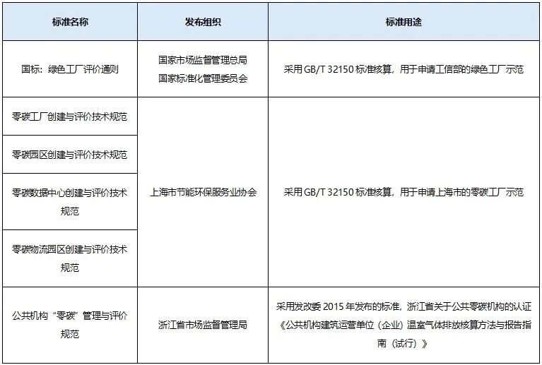
我国地方开展了以零碳工厂、零碳园区为代表的减排示范试点工作,此类标准大多基于GB/T32150编制,一般需基于地方试点政策中规定的标准进行核算与核查。


地方试点标准


除政府试点外,企业及认证机构还基于国际及国内的碳中和标准开展了系列自愿性认证试点工作,参考标准及倡议包括PAS2060、SBTi倡议及零碳工厂评价规范等。


企业自愿性减排标准


产品核算标准子体系


国际产品碳足迹标准以PAS2050系列标准及ISO系列标准为基础,逐渐演化更新到ISO 14067系列标准,为建立规范、统一的LCA体系,保证LCA结果可信度与可比性,PEF Guidance等标准在前期标准基础上进一步提出了数据质量要求、数据结构、数据质量评估体系(Data Quality Rating, DQR)等方面的要求,进一步完善及深化了标准核算过程。


产品碳核算国际标准概览


我国生态环境部2024年发布的GB/T24067-2024《温室气体产品碳足迹量化要求和指南》是一项针对产品全生命周期内温室气体排放量化的标准,参照国际标准ISO14067研制,规定了产品碳足迹的研究范围、原则和量化方法等,为统一产品碳足迹核算方法和开展产品碳足迹数据国际交流互认奠定基础。


我国已发布的产品碳足迹国标/行标数量很少,目前国内PCR涵盖行业及数量有限,整体进度电子和通讯行业领先,适用汽车产品的标准尚处于制定阶段。工业和信息化部发布了液晶显示器、便携式计算机等四项电子行业标准,此外在标准不足情况下,为满足各行业碳足迹核算研究需求,2025年1月,工业和信息化部、生态环境部、国家发展改革委、市场监管总局联合发布《工业产品碳足迹核算规则团体标准推荐清单(第一批)》15项团体标准。


碳足迹核算相关标准


总结


整体而言,我国已在参考国际标准基础上建设了较为完整的低碳管理标准体系,且配合碳交易、碳足迹等政策的国家及地方交易、试点需求,发布了系列配套标准。


我国企业碳核算标准体系已较为完善,但对汽车产业链覆盖尚不足,产品碳足迹标准整体处于初步搭建阶段,尚不足以支撑全产业链的碳足迹核算、研究及对标需求。


基于以上背景,在生态环境部牵头制定体系化标准基础上,工信部等部门也在积极通过采纳团体标准等形式提前促进行业碳监管政策的完善。整体建议企业在进行实际核算分析过程中根据分析目标、核算结果拟应用的领域及范围合理选择对应标准。



来源:绿技金创

编辑:陈美珊

往期推荐

免责声明:

本平台只做内容的收集与分享,报告版权归原撰写发布机构所有,由中和碳研究院通过公开合法渠道获得,如涉及侵权,请联系我们删除。

本平台对转载、分享的内容、陈述、观点判断保持中立,不对所包含内容的准确性、可靠性或完善性提供任何明示或暗示的保证,仅供读者参考,本公众平台将不承担任何责任。


点击下方名片 关注我们

公司简介

中和碳(北京)有限公司集合各界专业资源,深入研究“碳达峰 碳中和”相关部署,主动服务和支持国家重大战略。通过培训研讨、产业咨询、成果转化、投资建设、国际贸易等形式,探索双碳背景下新能源发展方向,产业园建设,碳交易市场体系建设,重大科技专项突破,技术成果转化等问题,为地方政府、企业机构发展提供服务和智力支持。


中和碳(北京)有限公司

地址/Add:北京市西城区白云路1号白云大厦12层

电话/Tel:010-63318663

邮箱/Mail:nccc20220505@163.com