131个国家级+省级零碳园区名单!

文章附图

零碳园区建设已迈入国家级规范化实施新阶段,作为双碳目标落地的关键载体,其不仅是产业绿色转型的核心抓手,更成为应对国际绿色贸易壁垒、提升产业链竞争力的重要支撑。为助力行业参考借鉴零碳园区建设实践,本文整理131个国家级+省级零碳园区名单,为园区低碳改造、产业绿色布局提供权威参考。

2024年12月,中央经济工作会议强调建立一批零碳园区。

2025年10月,中共中央新闻发布会上,国家发展改革委党组书记、主任郑栅洁介绍,“十五五”时期,力争建成100个左右国家级零碳园区,将为绿色低碳产业带来巨大发展空间。

可以预期,“十五五”时期,零碳园区将成为新能源项目落地的重要载体!各省也在积极推进零碳园区建设。截止目前,已经下发

国家级零碳园区:52个

省级零碳园区:79个。包括:包括云南10个、四川4个、山东18个、安徽4个、河北省35个、陕西省8个。

具体的园区名单如下。

PART
01
云南省:10个

2025年5月,云南省首批5个省级零碳园区发布,分布为:安宁产业园区(新能源电池片区)、曲靖经开区、玉溪高新区、楚雄高新区(云甸片区)、祥云经开区。

其中,曲靖经开区、祥云经开区进入国家零碳园区名单。

2025年7月,云南省发改委、工信厅下发《第三批省级零碳园区建设名单》

共5个园区,分别是:云南宜良产业园区、云南昭阳经济技术开发区、蒙自经济技术开发区(有色金属及绿色能源片区)、云南思茅产业园区(宁洱片区)、云南华坪产业园区(石龙坝清洁载能产业片区)。

PART
02
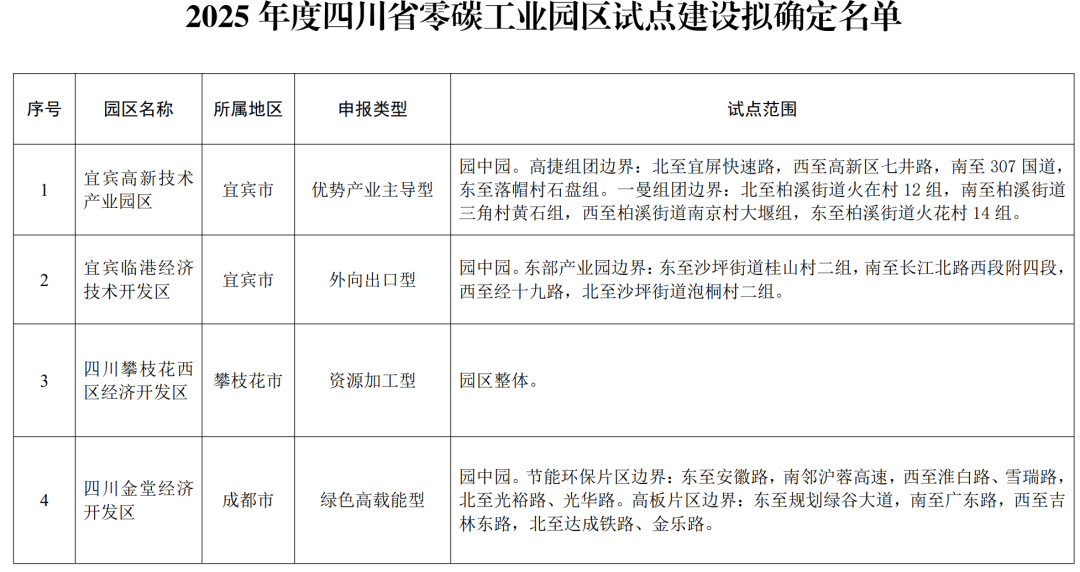
四川省:4个

2025年7月,《2025年度四川省零碳工业园区试点建设名单》正式公布,4家园区入选首批试点,将通过3年左右的建设期打造成为零碳工业园区。

PART
03
山东省:18个

2025年9月,山东发改委下发了山东商河经济开发区等18个省级零碳园区名单。

具体项目名单如下

PART
04
安徽省:4个

2025年12月,安徽省发改委下发《关于第二批省级零碳园区和以园区为载体一体推进工业领域合同能源管理省级试点名单公示》

共4个园区纳入第二批省级试点,如下图所示。

PART
05
河北省:35个

2026年1月,河北省发改委、河北省工信厅印发《河北省首批零碳园区建设名单》(冀发改环资〔2026〕59号),共35个园区。其中,河北保定高新技术产业开发区、河北沧州沧东经济开发区、河北唐山乐亭经济开发区3个园区入选我国首批国家级零碳园区建设名单。

PART
06
陕西省:8个

陕西省发改委、陕西省工信厅发布《省级零碳园区建设名单(第一批)》。共纳入8个园区,具体名单如下。

PART
07
国家级零碳园区:52个

2025年12月,国家发展改革委办公厅、工业和信息化部办公厅、国家能源局综合司发布关于印发《国家级零碳园区建设名单(第一批)》的通知,确定了国家级零碳园区建设名单(第一批),共纳入52个园区,分为园中园、整体两种,建设周期为2-5年。各省有1~3个零碳园区,具体如下表所示。

52个零碳园区的详细名单如下。




来源:智汇光伏


END


免责声明:


本平台只做内容的收集与分享,报告版权归原撰写发布机构所有,由中和碳研究院通过公开合法渠道获得,如涉及侵权,请联系我们删除。


本平台对转载、分享的内容、陈述、观点判断保持中立,不对所包含内容的准确性、可靠性或完善性提供任何明示或暗示的保证,仅供读者参考,本公众平台将不承担任何责任。


点击下方名片 关注我们


公司简介


中和碳(北京)有限公司集合各界专业资源,深入研究“碳达峰 碳中和”相关部署,主动服务和支持国家重大战略。通过培训研讨、产业咨询、成果转化、投资建设、国际贸易等形式,探索双碳背景下新能源发展方向,产业园建设,碳交易市场体系建设,重大科技专项突破,技术成果转化等问题,为地方政府、企业机构发展提供服务和智力支持。





中和碳(北京)有限公司

地址/Add:北京市西城区白云路1号白云大厦12层

电话/Tel:010-63318663

邮箱/Mail:nccc20220505@163.com