三部门新政落地,厘清生态工业园区与零碳园区的关键差异

来源:https://mp.weixin.qq.com/s/w80QFVMgEmVL1dUKLTjKSQ
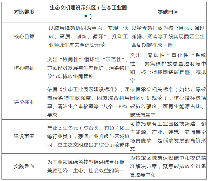
文章附图

1月26日,生态环境部、商务部、工业和信息化部联合印发《生态文明建设示范区(生态工业园区)管理办法》(环科财〔2026〕4 号,以下简称《管理办法》),同步废止2015年版旧规。此时恰逢国家 “双碳” 目标推进关键期 —— 早在 2025年6月,国家发改委、工信部、国家能源局已联合发布《关于开展零碳园区建设的通知》(发改环资〔2025〕910 号),明确零碳园区是 “经济社会全面绿色转型的重要载体”。两大政策如何衔接?《管理办法》又将为零碳园区建设注入哪些新动能?

01
核心界定:生态工业园区与零碳园区的五大关键差异


生态工业园区与零碳园区均以绿色发展为导向,但在核心目标、评价标准、建设重点等方面存在本质区别,具体可通过以下维度清晰界定:



简单来说,生态工业园区是工业绿色转型的 “综合示范体”,零碳园区是低碳发展的 “精准攻坚体”:前者是零碳园区建设的重要基础(如污染物协同管控、循环经济模式可为零碳转型降低成本),后者是生态工业园区发展的高阶方向(如在减污降碳基础上实现碳排放净零),二者相辅相成但不可等同。


02
政策衔接:《管理办法》为零碳园区建设筑牢三大基础


《管理办法》的核心目标是规范生态工业园区管理、推动工业领域减污降碳协同增效,虽未直接针对零碳园区,但通过明确生态工业园区的建设路径、管理机制与激励政策,为零碳园区建设提供了关键支撑,主要体现在三个方面:


减污降碳协同机制,为零碳园区搭建 “底层逻辑”


零碳园区建设的核心是碳排放管控,但需避免 “只减碳、不减污” 的片面化倾向。《管理办法》明确将 “减污降碳协同” 作为生态工业园区的重点建设目标,要求园区通过能源结构优化、产业结构调整、低碳技术创新等措施,实现污染物与碳排放的协同减排 —— 这与零碳园区 “系统性脱碳” 的要求高度契合。


从实践数据来看,现有 73 家生态工业园区已形成成熟的协同减排模式:2023 年创造全国 8.5% 工业增加值的同时,化学需氧量、二氧化硫等主要污染物排放强度比全国工业水平低 84%,固废综合利用率超 89%。这种 “减排降碳一体推进” 的经验,可为零碳园区提供重要借鉴:零碳园区在聚焦碳排放中和的同时,可直接沿用生态工业园区的污染物协同管控机制,避免重复建设环境管理体系,降低脱碳成本。


技术创新与管理实践,为零碳园区提供 “试点样板”


《管理办法》明确生态工业园区是 “环境治理新机制和新技术的试验田”,要求园区开展智慧化平台建设、一体化第三方治理、绿色供应链构建等创新实践 —— 这些探索恰好覆盖零碳园区建设的核心技术与管理需求。


在技术层面,生态工业园区推动的低碳技术创新应用(如工业节能改造、循环化生产技术),可直接转化为零碳园区的减碳技术储备;在管理层面,生态工业园区的 “八个 100%” 管理要求(如清洁生产审核实施率 100%、环境风险防控体系覆盖率 100%),可为零碳园区建立碳排放全流程管控体系提供参考(如碳排放在线监测、碳足迹追溯等)。


例如,部分生态工业园区已试点的 “智慧化环境管理平台”,可通过数据整合实现污染物排放与能耗数据的实时监控 —— 零碳园区可在此基础上增加碳排放核算模块,快速搭建 “碳 - 能 - 污” 协同监测体系,大幅降低建设成本。此外,生态工业园区在绿色供应链构建方面的经验,也可为零碳园区推动上下游企业协同脱碳提供借鉴,形成 “园区 - 企业 - 产业链” 的零碳协同模式。


政策激励与监管体系,为零碳园区提供 “制度保障”


零碳园区建设投入大、周期长,需完善的政策激励与监管机制保障推进。《管理办法》首次增设 “激励措施” 专章,从资金金融、科技创新、宣传推广等方面为生态工业园区提供支持,同时建立 “绩效评价 + 退出机制”,强化对园区建设成效的动态监管 —— 这一制度设计可为零碳园区政策体系构建提供直接参考。


在激励方面,《管理办法》提出的 “资金金融支持”(如绿色信贷、专项基金)、“科技创新支持”(如低碳技术研发与转化)等措施,可直接覆盖零碳园区建设的核心需求。目前,生态工业园区已享受的政策红利(如地方政府在土地、税收方面的倾斜),未来可延伸至零碳园区,形成 “生态示范 + 零碳进阶” 的梯度激励体系。


在监管方面,《管理办法》将原有的 “3 年复查” 调整为 “常态化绩效评价”,并细化退出情形 —— 这一机制可避免零碳园区建设 “重命名、轻实效” 的问题。零碳园区可借鉴该模式,建立以碳排放数据为核心的绩效评价体系,对未达到减排目标的园区予以警示或退出,确保零碳建设 “可量化、可追溯、可考核”

03
实践路径:生态工业园区向零碳园区进阶的四大方向


《管理办法》不仅为零碳园区提供基础支撑,更明确了生态工业园区向零碳园区进阶的路径 —— 现有生态工业园区可依托《管理办法》的政策框架,通过四大升级实现 “从生态示范到零碳进阶”:


目标升级:在减污降碳基础上明确零碳量化指标


生态工业园区的核心指标是 “污染物排放强度降低”“固废综合利用率提升” 等相对指标,而零碳园区需要明确的量化碳目标。《管理办法》要求生态工业园区 “不断提升绿色低碳发展水平”,为园区设定零碳目标提供了政策依据。


例如,某化工类生态工业园区可在现有 “二氧化硫排放强度低于行业标准 50%” 的基础上,新增 “2030 年碳排放强度较 2025 年下降 40%”“2040 年实现净零碳排放” 等量化目标,将生态示范的 “综合要求” 转化为零碳进阶的 “精准指标”。


范围拓展:从生产场景延伸至全园区全生命周期脱碳


现有生态工业园区的建设重点集中在工业生产环节(如生产工艺节能、污染物处理),而零碳园区需要覆盖生产、建筑、交通、生活等全场景。《管理办法》提出的 “智能化、绿色化、融合化” 方向,为园区拓展脱碳范围提供了支撑。


例如,生态工业园区可依托 “智慧化平台建设”,将碳监测范围从工业生产延伸至园区建筑(如光伏建筑一体化应用)、交通(如新能源物流车替换)、能源供应(如分布式光伏 + 储能系统)等场景,构建 “全场景零碳管理体系”—— 这既符合《管理办法》“融合化” 的建设要求,也实现了向零碳园区的场景拓展。


技术迭代:从循环经济技术升级至零碳专项技术


生态工业园区的核心技术是循环经济相关技术(如固废资源化、水资源循环利用),而零碳园区需要聚焦碳捕集利用与封存(CCUS)、可再生能源替代、数字化碳管理等专项技术。《管理办法》强调 “低碳技术创新应用”,为技术迭代提供了政策导向。


根据《管理办法》要求,生态工业园区需 “加强低碳技术研发与转化”,这意味着园区可将循环经济技术与零碳技术结合:例如,在现有化工园区的循环产业链基础上,引入 CCUS 技术处理工艺尾气中的二氧化碳,同时配套建设分布式风电项目替代化石能源,实现 “循环 + 零碳” 的技术融合 —— 这既符合生态工业园区的建设标准,也为零碳转型提供技术支撑。


机制衔接:从单一园区管理升级至跨区域碳协同


零碳园区建设需突破园区边界,实现跨区域碳资源优化配置(如可再生能源跨区域消纳、碳配额交易)。《管理办法》提出生态工业园区要 “推动区域协同发展”,为跨区域碳协同提供了政策依据。


例如,东部地区生态工业园区(现有 73 家园区中占比 82.19%,能源资源紧张)可与西部地区新能源基地建立合作,通过绿电交易实现可再生能源跨区域消纳;同时,依托碳市场机制,将园区内企业的富余碳配额转化为零碳建设资金,形成 “区域协同 + 市场驱动” 的零碳推进模式 —— 这既拓展了生态工业园区 “区域协同” 的内涵,也为零碳园区解决 “能源约束” 问题提供了方案。


04
结语


《生态文明建设示范区(生态工业园区)管理办法》的发布,不仅规范了生态工业园区的发展路径,更通过减污降碳协同机制、技术创新试点、政策激励体系,为零碳园区建设筑牢了基础。二者作为工业绿色转型的 “双载体”,生态工业园区是 “基础版”,零碳园区是 “升级版”—— 厘清二者差异是前提,强化二者协同是关键。


随着《管理办法》的落地实施,预计将有更多生态工业园区通过目标升级、技术迭代、机制衔接,逐步向零碳园区进阶,形成 “综合示范 - 精准攻坚” 的工业脱碳格局。未来,需进一步完善标准衔接、优化激励政策、强化试点推广,推动两大园区协同发展,为工业领域碳达峰碳中和提供坚实支撑,助力美丽中国建设与新质生产力发展。




来源:友绿网


END


免责声明:


本平台只做内容的收集与分享,报告版权归原撰写发布机构所有,由中和碳研究院通过公开合法渠道获得,如涉及侵权,请联系我们删除。


本平台对转载、分享的内容、陈述、观点判断保持中立,不对所包含内容的准确性、可靠性或完善性提供任何明示或暗示的保证,仅供读者参考,本公众平台将不承担任何责任。


点击下方名片 关注我们


公司简介


中和碳(北京)有限公司集合各界专业资源,深入研究“碳达峰 碳中和”相关部署,主动服务和支持国家重大战略。通过培训研讨、产业咨询、成果转化、投资建设、国际贸易等形式,探索双碳背景下新能源发展方向,产业园建设,碳交易市场体系建设,重大科技专项突破,技术成果转化等问题,为地方政府、企业机构发展提供服务和智力支持。





中和碳(北京)有限公司

地址/Add:北京市西城区白云路1号白云大厦12层

电话/Tel:010-63318663

邮箱/Mail:nccc20220505@163.com